tl;dr: Prozessautomatisierung bedeutet, manuelle Abläufe mithilfe von Technologie automatisch auszuführen. Von klassischer Robotic Process Automation (RPA) über schlaue IPA-Lösungen (Intelligente Prozessautomatisierung) bis hin zu autonomen KI-Agenten. Automatisierung spart Zeit, senkt Kosten, reduziert Fehler und ermöglicht es Menschen, sich auf wertschöpfende Aufgaben zu konzentrieren.
Los geht’s: Was bedeutet Prozessautomatisierung?
Prozessautomatisierung bezeichnet den Einsatz von Technologie, um manuelle, wiederkehrende Prozesse automatisch auszuführen. Software, Skripte oder „digitale Assistenten“ übernehmen Aufgaben, die bisher Mitarbeitende erledigen mussten. Die Ziele sind unter anderem weniger Fehler, kürzere Durchlaufzeiten, geringere Kosten und mehr Freiraum für wertschöpfende Tätigkeiten.
Beispielsweise kann eine Automatisierung sicherstellen, dass eingehende Rechnungen automatisch verarbeitet und archiviert werden. Ohne dass jemand manuell Belegdaten eintippen muss. Oder, dass die Daten im CRM und im Newslettertool immer automatisch synchronisiert sind.
Also: Wiederkehrende Abläufe laufen von selbst ab, ohne dass du jeden Schritt manuell erledigen musst.
Exkurs: Prozessautomation vs. Prozessautomatisierung
Oft tauchen die Begriffe Prozessautomation und Prozessautomatisierung nebeneinander auf oder werden sogar synonym verwendet. Streng genommen gibt es aber einen entscheidenden Unterschied:
- Prozessautomation ist der übergeordnete Begriff und meint die technische Disziplin, Prozesse durch den Einsatz von Maschinen, Steuerungen oder Software automatisch ablaufen zu lassen. Er wird besonders in der Ingenieurwissenschaft und Produktionstechnik genutzt.
Das ist übrigens auch, wo wir herkommen… Mein Opa hat bereits vor über 40 Jahren Prozessautomation gemacht. - Prozessautomatisierung hingegen beschreibt eher den praktischen Vorgang oder das Ergebnis: also die konkrete Umsetzung, bei der ein zuvor manueller Ablauf durch Technik übernommen wird.
Auf Englisch nennen wir das übrigens dann BPA (Business Process Automation), was das Wortwirrwarr perfekt macht.
In der Praxis verschwimmen die Begriffe. Während Ingenieure eher von Automation sprechen, hat sich im Kontext von Geschäftsprozessen, IT und Digitalisierung der Begriff Prozessautomatisierung etabliert.
Aber jetzt lass uns mal noch ein paar Ebenen tiefer gehen. Wir schauen uns die Begriffe RPA, IPA und KI-Agenten an (und ja, es klingt wie ein Fanta-4-Song…)
RPA (Robotic Process Automation)
Die erste Evolutionsstufe, wenn man so will ist die Robotic Process Automation (RPA). RPA steht für digitale Roboter, die menschliche Klicks und Eingaben imitieren. Sie erledigen regelbasierte, also logische Aufgaben: Daten kopieren, Formulare ausfüllen, Felder aktualisieren. RPA ist verhältnismäßig schnell implementiert, weil es auf vorhandenen Systeme und Prozesse aufsetzt und keine tiefen Systemänderungen erfordert.
- Beispiel: Eine RPA überträgt Kundendaten automatisch von eingehenden E-Mails ins CRM-System.
- Vorteile: Weniger Fehler, hohe Geschwindigkeit, schnelle Amortisation der Investition.
- Grenzen: RPA funktioniert nur dort, wo Regeln klar definiert sind. Denke „wenn… dann“
IPA (Intelligente Prozessautomatisierung)
Intelligent Process Automation (IPA) erweitert RPA um Künstliche Intelligenz (KI). KI-Module wie Machine Learning, Natural Language Processing oder Bilderkennung ermöglichen es, unstrukturierte Daten zu verarbeiten, Entscheidungen zu treffen und anspruchsvollere Abläufe zu automatisieren. Ich ziere mich hierbei „komplex“* zu sagen.
- Beispiel: Ein IPA-Workflow liest Rechnungen per ChatGPT aus, erkennt relevante Felder, entscheidet über die Kontierung und stößt automatisch die Buchung an.
- Stärke: IPA kann mehr als nur Routine sondern „denkt mit“ und ist in der Lage, auch bei variablen Eingaben richtige „Entscheidungen“ zu treffen.
Wenn du verstehen möchtest, warum ich mich ziere, hier komplett auf das Wort „komplex“ zu hüpfen, ist der folgende Absatz lesenswert für dich.
*Randnotiz „nicht alles ist komplex“
Das Wort komplex wird zunehmend inflationär genutzt. Die meisten Prozesse (das ist ein inhärentes Merkmal eines Prozesses) sind aber überhaupt nicht „komplex“ sondern maximal „kompliziert. Warum?
Oft wird IPA als Lösung für alle Unternehmensprobleme dargestellt doch das stimmt nicht. Mit dem Cynefin-Framework im Hinterkopf lässt sich die Grenze gut erklären:
- RPA eignet sich für die „blaue Welt“: komplizierte Prozesse, die klar beschrieben sind und sich mit Regeln oder Anleitungen zuverlässig abbilden lassen. Das gilt übrigens sogar für so etwas anspruchsvolles wie die Montage eines Flugzeugs!
- IPA erweitert diese Logik und kann mithilfe von KI auch in die „rote Welt“ hineinwirken, wo Prozesse nicht vollständig deterministisch (also im Ansatz komplex) sind. Hier arbeitet IPA mit Wahrscheinlichkeiten, Mustern und Prognosen. Auch Large Language Models wie ChatGPT arbeiten nicht-deterministisch, sondern mit Wahrscheinlichkeiten.
- Die Grenze: Dort, wo es keinerlei Regeln oder wiederkehrende Muster gibt, stößt auch IPA an ihre Grenzen. Echte Komplexität – etwa Entscheidungen mit hoher Unsicherheit, vielen Akteuren und widersprüchlichen Zielen – bleibt weiterhin Domäne des Menschen. Das kann und darf nicht vollständig auf Automatisierungen abgewälzt werden. Das ist die Domäne, in der wir unser Bauchgefühl, unsere Erfahrung, unser Verständnis des Kontexts brauchen.
In anderen Worten: IPA ist die Brücke zwischen kompliziert und komplex. Es erweitert die Automatisierung um kognitive Fähigkeiten, kann aber keine vollständige Navigation in chaotischen oder hochdynamischen Umgebungen ersetzen.
Ich habe schon einmal einen Artikel zur ➡️Unterscheidung zwischen RPA und IPA geschrieben. Als Ergänzung potenziell interessant!
Randnotiz Ende.
Und wie sieht es bei dir aus?
Lass uns gemeinsam schauen, wo deine größten Hebel liegen.
Autonome digitale Assistenten (KI-Agenten)
KI-Agenten sind die nächste Stufe (auch wieder ein bisschen weiter hin zu komplex): Systeme, die zielorientiert und eigenständig handeln. Statt nur definierte Schritte auszuführen, plant ein Agent seine Aktionen selbst, nutzt Tools und Datenquellen und steuert ganze Workflows.
- Beispiel: Ein Vertriebsagent erkennt neue Stellenausschreibungen, erstellt automatisch ein Unternehmensdossier, entwirft eine Akquise-Mail und verschickt diese ohne manuelle Eingriffe.
- Abgrenzung: Chatbots reagieren auf Befehle. KI-Agenten handeln proaktiv, bis ein Ziel erreicht ist.
Ausprobieren? Ganz „einfach“ geht das mittlerweile mit dem ➡️Agenten-Modus von ChatGPT. Das ist ziemlich cool, weil du dem Agenten bei der Arbeit und beim „Nachdenken“ zu sehen kannst.
➡️Mehr zum Thema KI-Agenten kannst du auch in diesem Blogartikel lesen.
RPA vs. IPA vs. Agenten im Vergleich
Noch einmal auf einen Blick: Wie kann ich diese unterschiedlichen Ansätze und Automatisierungsgrade unterscheiden?
Aspekt | RPA (Robotic Process Automation) | IPA (Intelligent Process Automation) | KI-Agenten |
---|---|---|---|
Automatisiert | Repetitive, regelbasierte Routineaufgaben | Prozesse mit variablen Eingaben und kognitiven Schritten | Zielorientierte Abläufe mit eigener Planung |
Funktionsweise | Imitiert Klicks und Eingaben (Wenn-Dann-Logik) | Kombiniert RPA mit KI (ML, NLP, Bilderkennung) | Plant eigenständig Schritte, interagiert mit Tools und Systemen |
Technologie | Regelbasierte Skripte und Oberflächen-Automation | RPA + KI-Modelle (z. B. ChatGPT, OCR, Prognosen) | Large Language Models + Schnittstellen zu Datenbanken, APIs und Diensten |
Beispiel | Überträgt Daten aus Excel ins ERP-System | Liest Rechnungen aus, prüft Inhalte, bucht automatisch | Erstellt eigenständig ein Unternehmensdossier, entwirft eine Mail und versendet sie |
Stärken | Schnell implementierbar, zuverlässig, fehlerfrei bei klaren Regeln | Bewältigt auch unstrukturierte Daten, trifft Entscheidungen auf Basis von Mustern | Hohe Flexibilität, proaktive Aufgabenbearbeitung, kann mehrere Systeme orchestrieren |
Grenzen | Nur bei stabilen, klar definierten Prozessen einsetzbar | Benötigt saubere Daten, nicht geeignet für echte Komplexität oder chaotische Situationen | Noch unreif, braucht menschliches Monitoring, nicht zuverlässig in hochkritischen Bereichen |
Rolle des Menschen | Konfiguriert Regeln, überwacht Ergebnisse | Trainiert Modelle, prüft Entscheidungen bei Unsicherheit | Definiert Ziele und Leitplanken, übernimmt Verantwortung in kritischen Fällen |
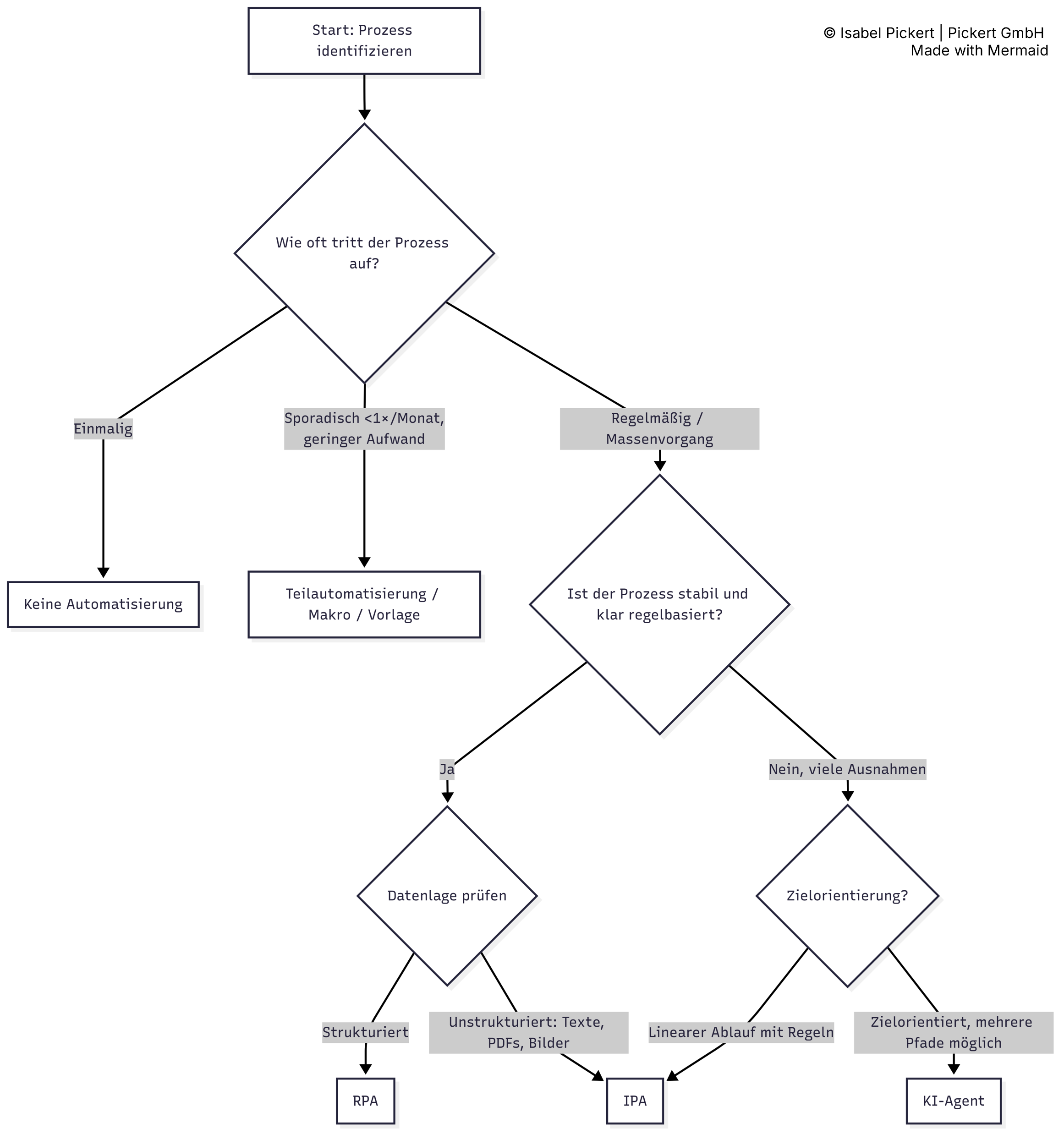
Entscheidungsbaum: Welche Automatisierungsstufe passt?
Um das Ganze noch ein bisschen eindeutiger zu machen, haben wir ein Flowchart als Entscheidungshilfe für dich gebaut.
Bitte beachte: Wenn es sich um Hochrisikobereiche handelt, die auch nach AI-Act so eingestuft sind, Compliance-Risiken vorliegen oder hochrelevante Entscheidungen getroffen werden muss ist immer ein Human-in-the-loop erforderlich. Den haben wir in der Darstellung aus Gründen der Übersichtlichkeit weggelassen. Außerdem haben wir die ROI-Betrachtung nur implizit aufgeführt. Die Frage stellt sich natürlich immer: Lohnt sich das?
Das Flowchart (erstellt mit Mermaid):

Daumenregel zur Auswahl des richtigen Vorgehens
- Keine Automatisierung: Einmalige/sporadische Tasks ohne ROI
- RPA: Häufig, stabil, regelbasiert
- IPA: Häufig + unstrukturierte Daten oder Bewertung nötig (OCR/NLP/LLM), kleine Entscheidungen
- KI-Agent: Zielorientierte Orchestrierung über mehrere Systeme mit variablen Pfaden; Mensch als Leitplanke
Was sind die Vorteile von Prozessautomatisierung?
Automatisierung bringt für Unternehmen eine ganze Reihe handfester Vorteile mit sich. Einer der größten ist die Zeitersparnis: Abläufe, die manuell Stunden dauern würden, laufen automatisiert in wenigen Minuten ab. So bleibt den Mitarbeitenden mehr Kapazität für die wirklich wertvollen Aufgaben. Gleichzeitig sorgt Automatisierung dabei für eine deutliche Fehlerreduzierung. „Wenn-dann-Zusammenhänge“ können gar nicht falsch ausgeführt werden. Das wirkt sich nicht nur positiv auf die Qualität aus, sondern auch auf die Kosten. Weniger manuelle Arbeit, weniger Nacharbeit.
Hinzu kommt ein oft unterschätzter Faktor: die Mitarbeiterzufriedenheit. Niemand arbeitet gerne tagein, tagaus an monotonen Tätigkeiten. Wenn diese durch Automatisierung wegfallen, steigt die Motivation und der Kopf wird frei für kreative Aufgaben. Gleichzeitig kommt hier etwas anderes ins Spiel: Was ist mit dieser freigewordenen Arbeitskraft? Wie arbeiten wir zukünftig? Aber das ist eine Diskussion für einen anderen Tag.
Ein weiterer Pluspunkt ist die Skalierbarkeit. Automatisierte Prozesse lassen sich beliebig oft wiederholen, egal ob zehn, hundert oder tausend Mal. Ohne zusätzliche Ressourcen (also abgesehen von Rechenleistung und Credits/Operations beim Automatisierungstool deiner Wahl wie make.com oder n8n).
Also: Prozessautomatisierung aus Selbstzweck ist sinnlos. Meistens gibt es aber so viele Prozesse, die verhältnismäßig einfach als „Quick Wins“ automatisiert werden können!
RPA übernimmt die Routine, IPA „denkt“ mit und bereitet vor, KI-Agenten handeln eigenständig. Hast du schon begonnen?